全國服務咨詢熱線0755-29082440
摘要:
電池充放電過程中產生的熱量的有效管理是高能量密度鋰離子電池組的核心因素之一。熱界面材料(TIM)是用來連接電池或電池模組和散熱片的材料,主要用于填補兩種材料接合或接觸時產生的微空隙及表面凹凸不平的孔洞,提高器件散熱性能。電池制造商經常用的TIM材料有就地成型的液態可分散的導熱填縫材料和已預固化的導熱墊片(也稱填縫片),兩種材料各有其優缺點。本研究的目的是比較聯騰達導熱填縫材料和導熱率相當的導熱墊片的熱阻。本次和今后的應用研究數據會使設計者開發出更高效和成本合理的電池組。
介紹:
在運輸領域中,電動汽車(EVs)是今后發展的主要方向之一。 為使電動汽車在市場上贏得更多的份額,目前的主要趨勢是擴大電動汽車的行使里程和增強性能,使之與目前內燃機汽車性能類似。這就迫使電池組工程師必須增加電池能量密度。增加能量密度意味著在更小的空間中會產生更多的熱量,因此熱管理就成為電池組性能和設計的關鍵指標之一。
圖1顯示了電池組吸收或釋放熱量的三種方式,即輻射、對流和傳導。在電池組和冷卻板之間的傳導是在EV電池組最廣泛使用的方法。傳導傳熱的限制因素是電池模組和散熱片等部件之間的界面。如圖2所示,雖然這些部件的表面肉眼看上去非常光滑平整,但實際上在微觀尺度上是粗糙的。
表面粗糙導致只有小部分的表觀表面彼此直接接觸,從而包含了空氣。為了解決該問題,如圖2(b)所示,使用TIMs 材料連接界面,取代空氣,從而可以更好的填充微觀上粗糙的界面。同樣重要的是,TIMs 可以提供良好的電絕緣性能,以防止在高能量電池和常用的金屬散熱器之間發生高壓擊穿。
電池制造商通常使用液態點膠就地成型導熱填縫材料或導熱墊片中的一種。但二者的工藝有著很大的不同。導熱填縫材料,需要先使用計量混合設備混合,然后涂膠到一個基材表面,加壓上另外一個基材,壓縮到設定厚度。然后使材料固化,形成柔順的固體界面。相反的,導熱墊片需要先固化成型,然后切割成一定形狀,放置在兩個基材之間,壓縮到設定厚度,并固定到位。施加一定的壓力可以使柔順的導熱墊片與粗糙的基材表面緊密接觸,但是同時也會對其熱阻有一定的影響。
鑒于導熱填縫材料和導熱墊片的固有的應用上和物理上的差異,可以對兩種材料在兩種固體基材上的穩態傳熱特性進行比較。本次研究和今后的研究數據會使設計者開發出更高效和成本合理的電池組。
傳熱術語和定義:
在討論本次研究的實驗方法和結果之前,首先對熱界面材料的常用傳熱術語和定義進行簡要的描述。熱量從熱基板轉移到冷板的能力將由熱界面材料的熱阻控制。這個熱阻可以由下面方程定義:R= ΔT/Q
式中:R是熱界面材料的熱阻,單位是°C/W;ΔT是熱板和冷板間的溫度差,單位是°C;Q是熱源的功率,單位是W。注釋:溫度的單位還可用開爾文K表示。
更常見的是界面熱阻的定義,它與上述熱阻方程非常相似,但考慮了熱流:θ=ΔT/Q/A,式中:A是界面的橫截面積,單位是m2
熱界面材料的熱阻反映了兩個性質,熱界面材料在基板的離散界面上傳遞熱量的能力(或不可操作性)和熱界面材料本身的熱導率。可以用下面公式表示:θ=θi+t/k
式中:θ是熱界面材料膠層的熱阻:θi ,是熱界面材料膠層頂界面和底界面的界面阻抗;t是熱界面材料膠層厚度;k 是熱界面材料的導熱率。實際上,熱界面材料的熱阻是通過測量給定穩態熱通量時的ΔT來確定。如圖3 所示,導熱率和界面阻抗可以通過測量一系列TIM膠層厚度的熱阻來確定。如前所述,這些單獨的參數在評估熱傳遞在離散界面上以及通過TIM本身的體積方面是特別重要的。例如:一種高導熱率的熱界面材料在較薄的粘接厚度時,仍會具有較高的熱阻。這往往是因為TIM材料與一個或兩個基材的物理接觸不良,因而得到較高的界面熱阻θi 所導致。正是由于這些原因,才需要比較導熱填縫材料和導熱墊片的熱阻性能。

實驗:
為了對比導熱墊片和導熱填縫膠的界面熱阻的差異,我們選取了聯騰達LC300 導熱硅膠片跟LCF300 雙組份導熱凝膠(填縫膠),進行此次探究實驗。
(1) 首先依照ISO 22007-2 測試標準,我們用瑞典Hot Disk TPS2500S 熱傳導系數分析儀,對兩款產品的熱導率進行測試。


從表1測試結果看,兩者的熱導率是非常接近的,有利于我們后續的研究,排除了熱導率不同對界面熱阻θi 的影響。
(2) 依照ASTM D5470 測試標準,使用湘潭湘儀導熱系數儀DRL- Ⅲ(以下簡稱湘潭導熱儀)進行這次的熱阻測試對比。因為銅對金屬-TIM-金屬測量具有非常小的熱阻貢獻,銅盤的熱阻(圖5)可以在此次測試分析中忽略不計。

(2) 依照ASTM D5470 測試標準,使用湘潭湘儀導熱系數儀DRL- Ⅲ(以下簡稱湘潭導熱儀)進行這次的熱阻測試對比。因為銅對金屬-TIM-金屬測量具有非常小的熱阻貢獻,銅盤的熱阻(圖5)可以在此次測試分析中忽略不計。

在分析測試前,導熱硅膠片樣品的制備是直徑30mm的圓形樣品,厚度分別選取0.5mm,1mm,2mm,3mm四個厚度(圖6)。導熱填縫膠采用手動點膠的方式點到儀器銅盤上,通過改變壓力分別制備0.5mm,1mm,2mm,3mm 四個厚度,通過儀器加熱固化后直接測試,最大程度模擬了實際使用情況,減少了測試誤差。
測試結果和討論:
在設定35N 相同壓力下(50Kpa),使用湘潭湘儀導熱儀DRL- Ⅲ(圖7)熱阻測試對比,對厚度0.5mm,1mm,2mm,3mm 的導熱硅膠片跟導熱填縫膠進行測試,2 組共8 次,得出以下(表2)數據。

測試結果和討論:
在設定35N 相同壓力下(50Kpa),使用湘潭湘儀導熱儀DRL- Ⅲ(圖7)熱阻測試對比,對厚度0.5mm,1mm,2mm,3mm 的導熱硅膠片跟導熱填縫膠進行測試,2 組共8 次,得出以下(表2)數據。

首先比較一下兩種材料的熱導率,湘潭湘儀導熱系數儀DRL- Ⅲ跟Hot disk 值的差異,從數據上看LC300 熱導率厚度越小差異越大,LCF300 則熱導率接近。再從不同厚度進行對比,LC300 厚度越小,導熱測試值越低,熱阻也越低;LCF300 熱導率則不受厚度的影響,熱阻同樣是厚度越小,熱阻越低。
根據以上數據畫出以下圖表:
根據圖8 圖9,得出如下圖表:
根據以上數據畫出以下圖表:
根據圖8 圖9,得出如下圖表:
為什么導熱測試結果會有如此大的差異。
從原理上分析,湘潭導熱儀計算導熱系數是沒有去掉接觸熱阻的,導熱系數根據厚度跟熱阻計算,在厚度相同的情況下,熱阻跟導熱系數的趨近于反比,即熱阻越大,導熱計算結果越低。
熱阻=材料本身熱阻+界面熱阻, LCF300 熱阻=材料熱阻+0, LC300 熱阻=材料熱阻+0.187,所以,LC300 湘潭測試導熱值不準確是由于高界面熱阻導致的。
湘潭導熱儀是把界面熱阻跟導熱材料的本身的熱阻當成一個整體去計算的,這種計算方式更偏向于實際應用的使用情況。而導熱墊片的接觸熱阻相較于導熱填縫材料高的多,所以實際使用的導熱計算結果會差異很大。那么隨著厚度的增加,導熱墊片本身的熱阻也越來越大,界面熱阻θi所占總熱阻θ的比例越來越小,所測得的導熱值也越來越接近實際值。圖10示意兩種不同狀態的導熱材料和表面的接觸狀況。

結論:
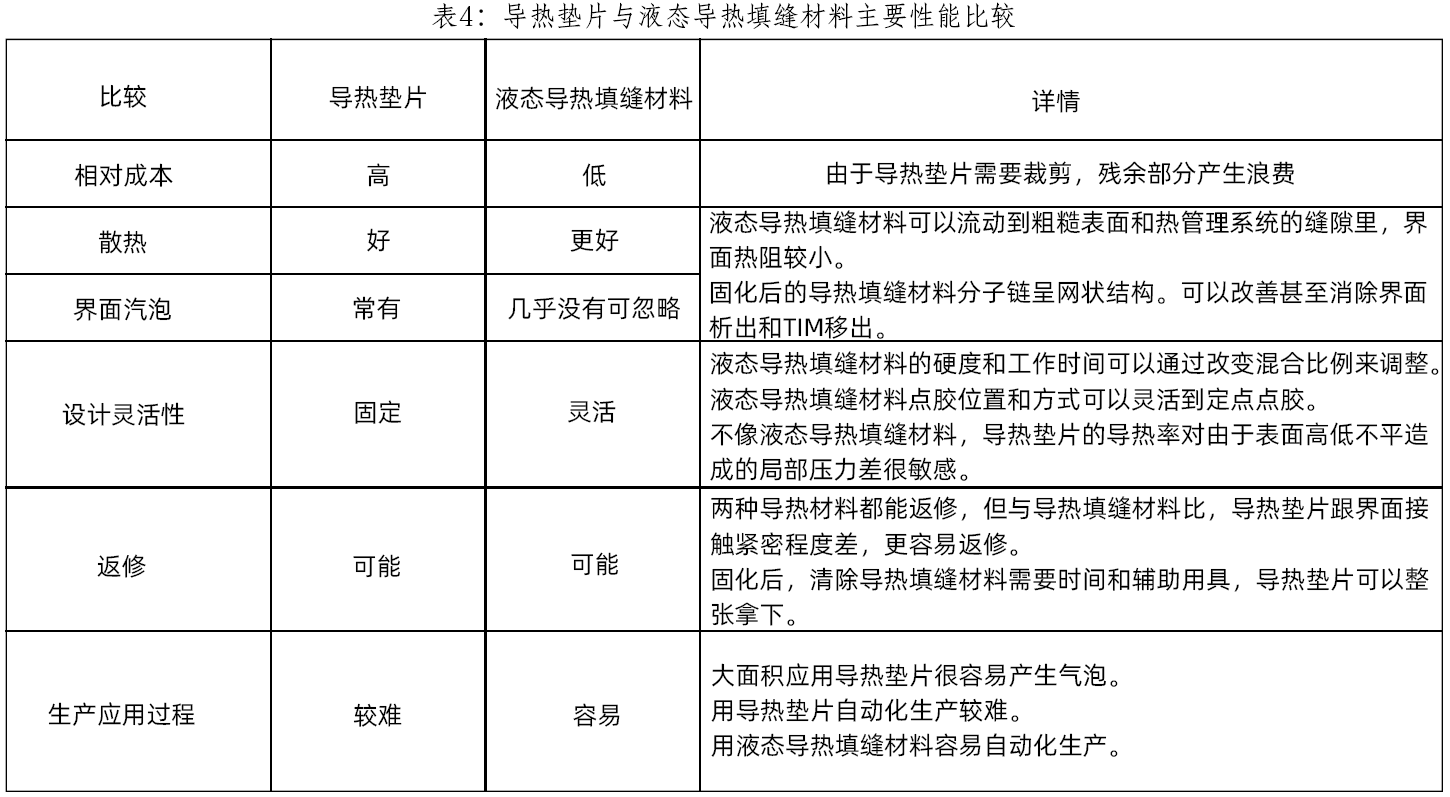
表4 詳細總結了導熱硅膠片和液態導熱填縫膠材料的優缺點,除導熱效果不同外,生產流程也有區別。導熱墊片需要裁切到實際需要的形狀或尺寸,有殘余邊料部分無法使用造成浪費。導熱墊片需要手工操作,硬度做的太軟產品取出會變形。這些情況液態導熱填縫材料都可以避免,而且液態導熱填縫材料可以自動化使用。
較好的導熱性能,容易使用,較低的表面應力,較低的材料浪費,液態導熱填縫材料應該是TIM首選 。




13823207234

